今年将对这187家钢企开展节能监察
发布时间:
2018-05-04 13:28
来源:
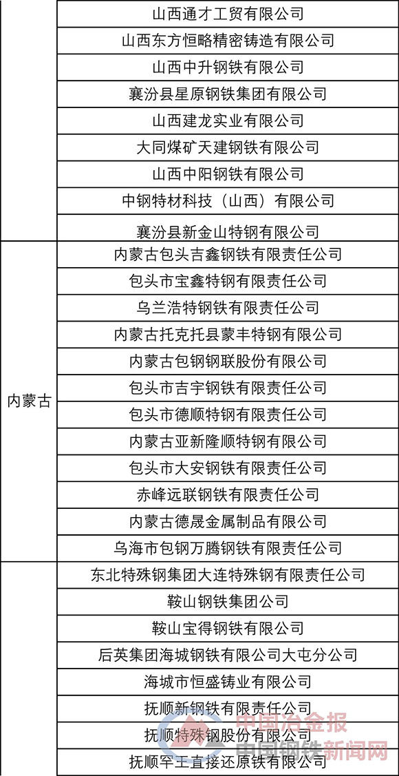
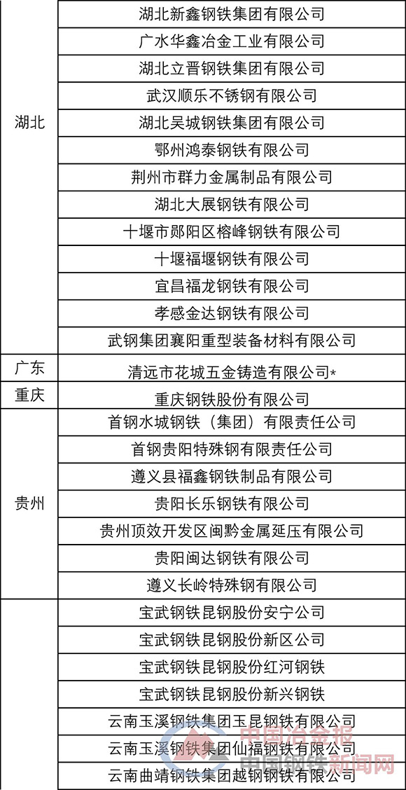
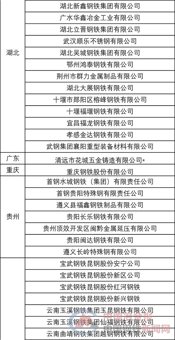
近日,工信部发布《关于下达2018年国家重大工业专项节能监察任务的函》(以下简称“《任务函》”),《任务函》称,经统筹考虑行业特点、企业规模、所在地区和监察内容等因素,研究确定了各地年度节能监察任务量。2018年国家重大工业专项节能监察任务总量为5330家,其中钢铁行业共有187家。
据了解,此次针对钢铁行业节能监察的对象为具有冶炼能力的钢铁企业。包括具有烧结、球团、焦化、高炉、转炉、电弧炉冶炼任一工序的联合企业或单一企业,不包括独立轧钢企业。监察工序为烧结、球团、焦化、高炉、转炉、电弧炉冶炼六个具有强制性能耗限额标准的生产工序。主要内容为统计年度(如2017年)企业能源消耗情况和阶梯电价执行情况。
具体钢铁企业名单整理如下——








注:标“*”类别为2017年违规企业整改落实情况专项监察。